欢迎进入青岛希诺新能源有限公司官网!                  全国服务热线:0532-80772999
企业邮箱 qdxinuo@163.com
行业动态
公司新闻
优秀案例
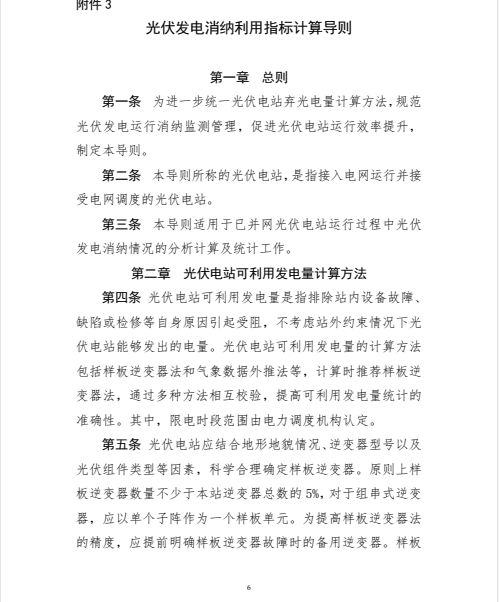
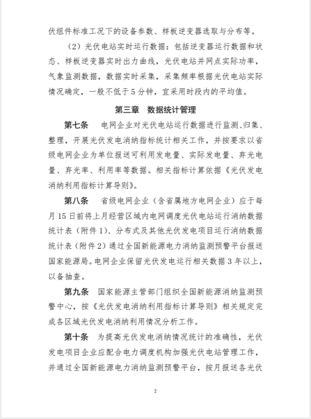
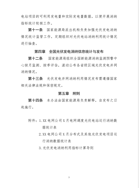
关于公开征求《光伏发电消纳监测统计管理办法(征求意见稿)》意见的通知
来源: | 作者:希诺 | 发布时间: 2021-08-13 | 575 次浏览 | 🔊 点击朗读正文 ❚❚ | 分享到:

为促进光伏发电行业健康发展,国家能源局组织有关单位研究起草了《光伏发电消纳监测统计管理办法(征求意见稿)》,现向社会公开征求意见,征求意见时间为2021年8月10日至9月10日。欢迎有关单位和社会各界人士提出宝贵意见建议,通过电子邮件或传真等形式反馈至我局新能源司。

  感谢您的参与和支持!

  联系方式:010-81929522,010-81929501(传真)                                                    xinnengyuansi@126.com(邮箱)


  附件:光伏发电消纳监测统计管理办法(征求意见稿)